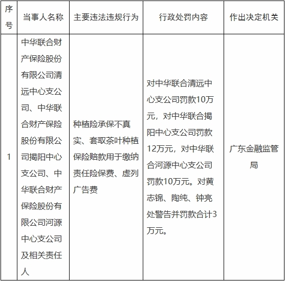
中国经济网北京4月28日讯 国家金融监督管理总局网站近日公布的广东监管局行政处罚信息公示列表显示,中华联合财产保险股份有限公司清远中心支公司、中华联合财产保险股份有限公司揭阳中心支公司、中华联合财产保险股份有限公司河源中心支公司及相关责任人种植险承保不真实、套取茶叶种植保险赔款用于缴纳责任险保费、虚列广告费。
广东金融监管局对中华联合清远中心支公司罚款10万元,对中华联合揭阳中心支公司罚款12万元,对中华联合河源中心支公司罚款10万元。对黄志锦、陶纯、钟亮处警告并罚款合计3万元。
以下为原文:

(责任编辑:马欣)